Как добавлять и удалять объекты?
Добавление и удаление - одни из самых важных действий в Blender. Несмотря на то, что научиться им довольно просто, есть ряд фишек, которые помогут каждому в процессе изучения программы.
Добавление объектов в Blender
Самым простым способом что-либо добавить в Blender'е - нажать на кнопку "Add" в левой верхней части окна предпросмотра, выбрать тип добавляемого объекта и сам объект.
Альтернативой может быть нажатие горячей клавиши Shift+A, которая выдаст то же самое меню:

Все объекты всегда появляются на месте 3D курсора. О других не менее важных его функциях можно почитать в материале про выбор и изменение объектов.

Помимо примитивных фигур в списке мешей есть некая Monkey. Это обезьяна, и её зовут Сюзанна. Она, так сказать, маскот Blender'а, его визитная карточка.
На практике Сюзанну можно использовать при тестировании материалов, текстур, анимаций и освещения.

Как удалить объект?
Для начала вам нужно выбрать объект для удаления.
Три основных способа удаления
- Перейдите в Object и найдите Delete в конце списка. Нажмите.
- Клавиша X на клавиатуре. После нажатия появится запрос подтверждения, на него нужно будет кликнуть или нажать D.
- Клавиша Delete на клавиатуре. Удаляет без подтверждения.
Эти способы распространяются на все редакторы, в которых можно что-либо удалять. Но важно понимать, что в некоторых из них (например, в Edit Mode), всё может существенно отличаться.
Удаление объекта в Edit Mode
При удалении объекта в режиме редактирования появляется следующее меню:

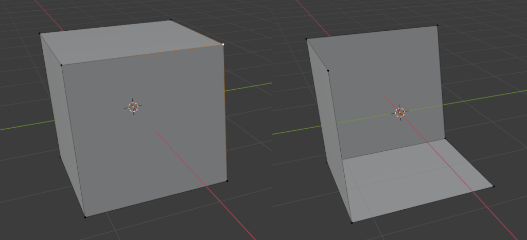
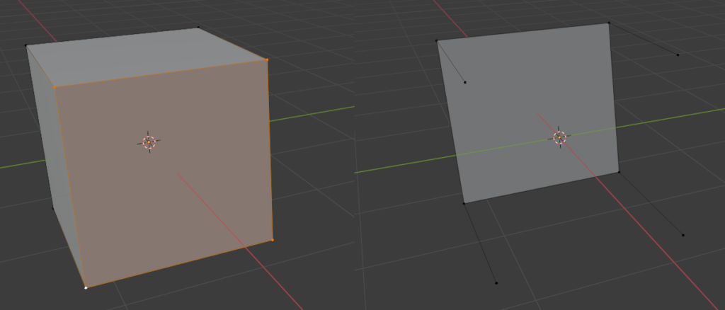
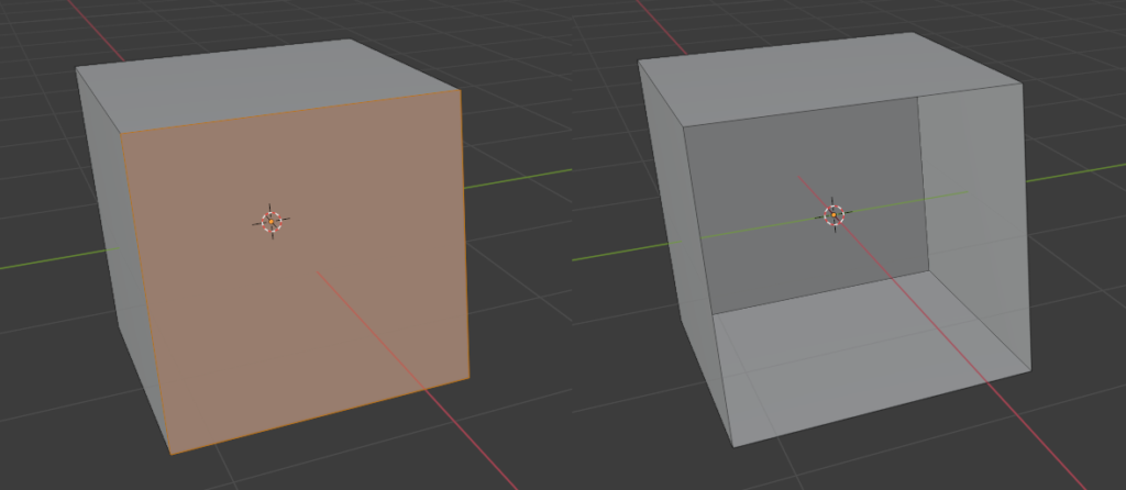
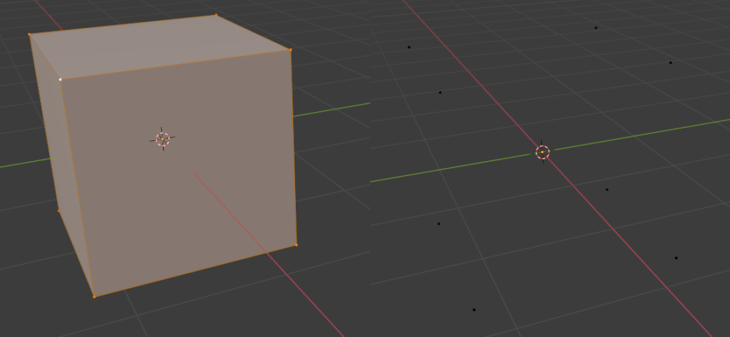
Здесь можно выбрать, что удалять - **вершины **(vertices), **ребра **(edges) или **грани **(faces).
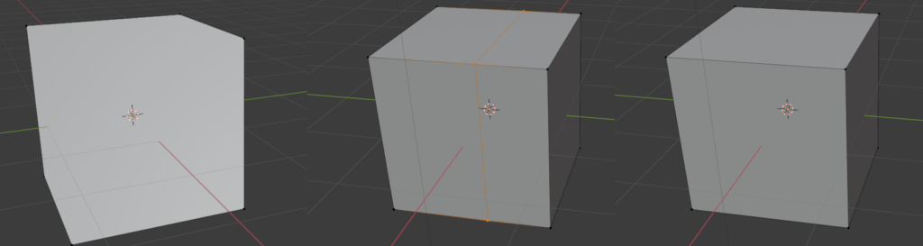
Если выбрать удаление вершин, то все соединенные с ними грани и ребра будут также удалены:

Если выбрать удаление рёбер, то будут также удалены все грани, которые были сформированы удалёнными ребрами, однако вершины останутся на месте, даже если будут висеть в воздухе:

Если же удалять грани, то всё, что внутри, будет удалено, но границы с вершинами и ребрами останутся на месте:

Only Edges & Faces удалит ребра и грани, оставив только вершины. Да, даже если они будут просто в пустоте:

Only Faces удалит грани, а ребра и вершины по границам оставит:

Опции **Dissolve **постараются стереть, растворить и ликвидировать вашу геометрию так, словно она никогда не существовала.
Звучит очень жестко и работает не всегда, но неплохо помогает справиться с лишней геометрией, созданной лупкатами (продольными разрезами) и прочими похожими инструментами.

Collapse Edges & Faces будет пытаться "сжать" или обрушить вашу так, чтобы создать новую форму. Для примера можно выделить две вершины и применить эту опцию:

Последняя опция - Edge Loops - противоположна экструдированию. Если коротко, то она будет уничтожать всю выбранную геометрию вплоть до следующей петли рёбер. Наиболее понятно это отображено здесь:

У Edit Mode одни из самых сложных опций удаления в программе, так что если вы поняли, как они работают, то с подобными операциями в других редакторах вы наверняка справитесь.